每年因肝病去世的人数达200多万,占全球死亡人数的4%,该病可由多种危险因素引发,包括肥胖、 病毒、酒精、药物和其他毒素。肝脏作为进行解毒和营养代谢的中枢器官,更容易受到体内毒素和代谢物产生的氧化应激和炎症的影响。大量的动物研究和临床试验表明,持续的氧化应激和炎症在肝脏疾病的发生和发展中至关重要,两者都被认为是急慢性肝病发病的关键因素。
在肝脏疾病的早期,他们中的任何一个都可能单独出现,但在后期,两者共同参与各种肝脏疾病的发病过程。因此,氧化应激和炎症的密切相互作用形成一个恶性循环,是肝脏疾病的关键发病机制,有效的抗炎抗氧化是预防肝病发生发展的合适策略。
药食同源物质可获得性广、药理活性多样性强、不良反应小。现代研究已经证实多项药食同源物质可有效应用于肝脏疾病。依据 2020 年版《中华人民共和国药典》和“十四五”教材《中药学》对卫生部公布的《既是食品又是药品的物品名单》进行整理发现共19味中药被明确记载具有保肝作用。随后查阅文献归纳药食同源物质,重点从抗炎和抗氧化应激方面分析药食同源物质发挥肝保护作用的机制。为其在肝病患者日常调护和临床防治应用中的进一步研究与开发提供参考依据。
肝损伤触发因素:炎症与氧化应激
肝损伤多是由于肝脏持续暴露于某些物质,如酒精、病毒、寄生虫、有毒物质和生物转化代谢物,导致肝脏变性和炎症,最终可发展为终末期肝病与肝癌。
氧化应激和炎症都是肝脏疾病发病机制的触发因素,两者之间相互依存。
□ 肝脏中的炎症反应
肝脏是一个前线免疫器官,专门用于检测和清除血液中的潜在病原体,同时维持免疫低反应性的一般状态。
该炎症机制维持肝脏稳态,保护身体免受有害病原体等的伤害,同时维持肝实质和其他器官稳态。
然而,如果微生物产物的水平或背景发生变化,肝脏可以迅速从免疫低反应转变为产生强大的炎症反应和有效的适应性免疫。过度(即强度不成比例和永久性)炎症可导致肝细胞大量损失,从而加重各种肝病的严重程度,包括缺血-再灌注损伤、全身代谢改变(如肥胖、糖尿病、非酒精性脂肪肝疾病)、酒精性肝炎、外源性中药中毒和感染,并与不可逆肝损伤、纤维化和致癌有关。
□ 肝脏中的氧化应激反应
为保持氧化还原平衡,肝细胞具有强大的抗氧化防御机制。氧化还原平衡向氧化应激的转变可以被认为是肝脏疾病发病机制的第一步。这一过程受到糖尿病/胰岛素抵抗等合并症和各种外源性因素的影响,如酗酒、病毒感染、中药过量、高热量饮食、暴露于环境毒素、紫外线或重金属。
19味药食同源物质成肝病防治新选择
具有保肝作用的“药食同源”中药有木瓜、甘草、决明子、余甘子、沙棘、枣、金银花、生姜、栀子、桔梗、荷叶、蒲公英、芦根、蜂蜜、山银花、黄芪、灵芝、天麻、杜仲叶。
普遍含有多糖类、黄酮类、皂苷类等多种有效成分。性味多属甘、平、温。归经多属脾、胃、肝经。从功效看多属于补虚药,其次为清热药。保肝机制以抗炎、抗氧化、抑制脂质过氧化为主,部分中药还可通过抑制肝炎病毒、肝癌细胞生长,调节胆汁酸代谢发挥肝保护作用。见下表1。
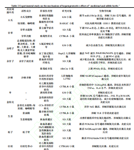
保肝功效实验研究,11/19中药双效抗炎抗氧化
验证中药保肝作用的实验研究动物多采用 KM 小鼠、C57BL/6 小鼠、SD 大鼠等。复制肝损伤类型多样,涵盖化学性肝损伤、酒精性肝损伤、中药性肝损伤、非酒精性脂肪性肝损伤免疫性肝损伤、缺血再灌注性肝损伤等。具有保肝作用的“药食同源”中药及有效成分可以通过调节 Toll 样受体 4(TLR4)、c-Jun 氨基末端激酶/细胞外信号调节激酶/丝裂原活化蛋白激酶 JNK/ERK/MAPK)、核苷酸结合寡聚化结构域样受体蛋白 3/半胱氨酸天冬氨酸蛋白酶-1(NLRP3/Caspase-1)、磷脂酰肌醇 3-激酶/蛋白激酶 B(PI3K/Akt)、Kelch 样 ECH 相关蛋白1/核因子 E2 相关因子 2(Nrf2/Keap1)、酪氨酸激酶 2/信号转导子与激活子 3(JAK2/STAT3)、胰岛素受体底物 1(IRS-1)/Akt、转化生长因子-β1(TGF-β1)/SMAD 等信号通路发挥作用。
超半数(11/19)中药抑制炎症因子和自由基生成,调节机体促炎抗炎平衡,增强肝组织中抗氧化酶活性,同时缓解氧化应激抑制炎症反应,发挥抗炎、抗氧化作用。见下表2。
结语
炎症和氧化应激是密切相关且相互依存的病理生理过程。如果氧化应激表现为器官的主要异常,炎症最终会发展并进一步加剧氧化应激。相反,如果炎症是主要事件,则氧化应激将因此而发展,并进一步加剧炎症。
“药食同源”中药应用时间长,多数具有抗炎和抗氧化应激作用,对人体的副作用较小。卫生部公布的《既是食品又是药品的物品名单》中有19 味中药在《中国药典》和《中药学》中共同明确记载具有保肝作用。
药味以甘为主,多归脾、胃、肝经,补虚药、清热药类居多。其中木瓜、决明子、芦根、黄芪、灵芝等中药不止一种起效成分,说明“药食同源”中药不只是通过单体成分发挥作用,可能是多种成分协同作用。甘草、余甘子、蒲公英、山银花、杜仲叶具体起效成分不明晰,实验以全药和粗提物为主,有待进一步研究。通过复制各种肝病模型发现“药食同源”中药通过多通路、多靶点发挥抗炎或抗氧化保肝作用,其中沙棘抑制的TLR4-pJNK 和NLRP3/caspase-1、蒲公英调控的 Keap1/Nrf2-JNK[84]具有复杂的串扰,通过靶向通路串扰来研究其调控也可能有利于开发新的疗法。
基于以上,“药食同源”中药可以作为肝脏疾病预防和治疗的新视角。但现有实验研究对象多为细胞以及动物,临床循证证据不足。未来可以通过探究现有中药具体起效成分和探索其他同属于甘味药,归脾、胃、肝经、具有补虚、清热功效的“药食同源”中药及有效成分治疗肝脏疾病发挥保肝作用的实验研究,扩大“药食同源”中药在肝脏疾病预防与治疗方向的研究与应用。
转载来源:《药食同源保肝中药的抗炎抗氧化作用》 作者:赵静涵,朱正望,王琳琳,朱平生,苗明三



